How to Visualise Your Product Discovery
Avoid thinking too narrowly by using an Opportunity Solution Trees to consider all paths to achieving your desired outcome.
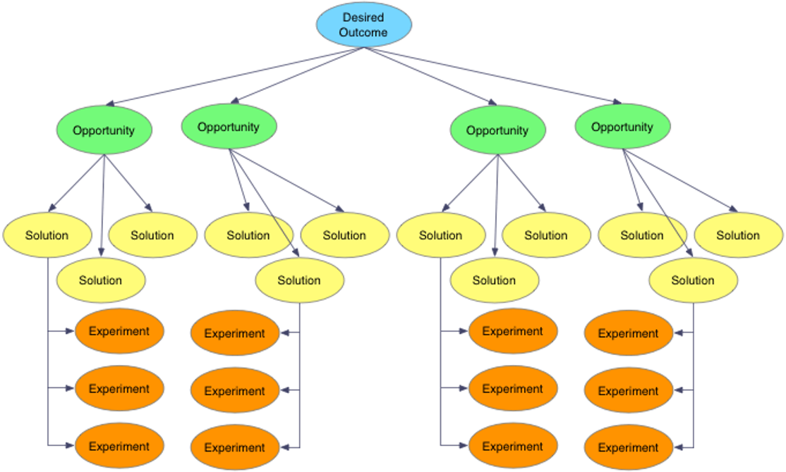
Opportunity Solution Trees are a product discovery technique I often recommend to product managers to visually represent paths they can take to reach a desired outcome.
The technique will not only help to prevent you from thinking too narrowly, or falling in the love with your first idea, thinking of multiple solution options will help you become a better strategic thinker.
What is an Opportunity Solution Tree?
As Opportunity Solution Tree are a technique for visualise paths to achieving an outcome, they start with the desired outcome at the root of the tree.
Next is the opportunity space. The customer needs, pain points and desired, which if addressed with drive the desired outcome.
Below the opportunity space are the solutions to explore.
Last are the experiments or assumption tests to use to evaluate which solutions will help best create customer value to drive business value.
Benefits of using an Opportunity Solution Tree
Using Opportunity Solution Trees with your product team, or with your product trio (product, engineering, design) can help you to:
Avoid thinking too narrowly about a problem or falling in love with the first solution.
Create a shared understanding with a visual presentation of a strategy (why, what, and actions).
Visualise the correlation between business needs (an outcome) and customer needs (opportunity, pain points).
Take large project-sized work and break them down into a series of smaller opportunities.
Find out more about Opportunity Solution Trees - www.producttalk.org/2023/11/benefits-of-opportunity-solution-trees


